[身边事] 大丰85万千瓦海上风电项目最新投资进展

[复制链接]
查看: 40790|回复: 0

1427

主题

11

回帖

4878

积分

管理员

积分
4878
发表于 2022-11-13 21:18:03 | 显示全部楼层 |阅读模式 来自 江苏盐城

6380358446652931372179482.jpg

6380358446652631062179482.jpg

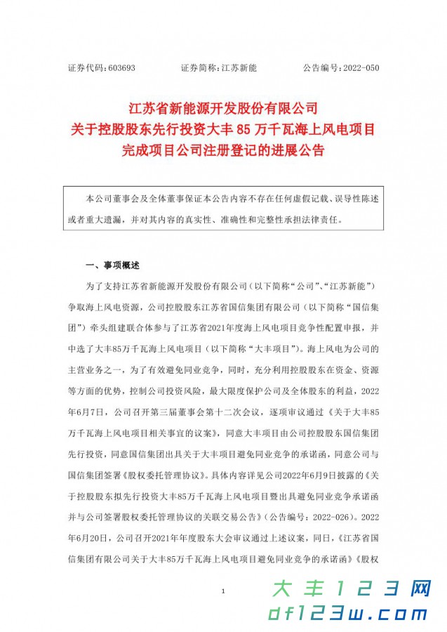
近日,江苏新能发布《关于控股股东先行投资大丰85万千瓦海上风电项目完成项目公司注册登记的进展公告》称,已收到通知,大丰85万千瓦海上风电项目(以下简称“大丰项目”)的项目公司已完成注册登记,并取得了盐城市大丰区行政审批局颁发的《营业执照》。

为了支持江苏新能争取海上风电资源,该公司控股股东江苏国信集团牵头组建联合体参与了江苏省2021年度海上风电项目竞争性配置申报,并中选了大丰项目。

为了有效避免同业竞争,同时,充分利用控股股东在资金、资源等方面的优势,控制公司投资风险,2022年6月7日,公司召开第三届董事会第十二次会议,逐项审议通过《关于大丰85万千瓦海上风电项目相关事宜的议案》,同意大丰项目由公司控股股东国信集团先行投资,同意国信集团出具关于大丰项目避免同业竞争的承诺函,同意公司与国信集团签署《股权委托管理协议》。





回复

使用道具 举报

您需要登录后才可以回帖 登录 | 立即注册

本版积分规则

返回顶部 关注微信 返回列表