首页
城事
论坛
房产
家居
汽车
美食
旅游
教育
健康
婚嫁
亲子
兴趣
登录
注册
我的空间
我的消息
我的收藏
我的好友
我的相册
帐号设置
退出登录
当前位置:
»
论坛
›
互动大丰
›
城事民声
›
帖子
关于申请加入大丰区物业领域专业服
“志愿红”守护“英烈红”
情暖困难家庭 巾帼爱心同行
[ 城事民声 ]
城管局规范运输秩序 整治扬尘污染
[ 城事民声 ]
三龙镇从严从实抓好对村巡察整改“后半篇
[ 城事民声 ]
关于申请加入大丰区物业领域专业服务备选
[ 城事民声 ]
守护珍稀生灵 共筑生态屏障
[ 城事民声 ]
盐城边检民警成功救助国家二级保护动物长
返回列表
发帖
[交巡警]
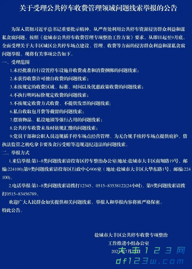
大丰交警:关于公共停车收费管理领域问题线索举报的公告
[复制链接]
查看:
37821
|
回复:
0
admin
admin
当前离线
积分
346
37
主题
1
回帖
346
积分
管理员
积分
346
发消息
发表于 2021-10-2 18:00:21
|
显示全部楼层
|
阅读模式
来自
江苏盐城
回复
使用道具
举报
返回列表
发帖
高级模式
B
Color
Image
Link
Quote
Code
Smilies
您需要登录后才可以回帖
登录
|
立即注册
本版积分规则
发表回复
回帖后跳转到最后一页
精选推荐
关于申请加入大丰区物业领域专业
关于申请加入大丰区物业领域专业
“志愿红”守护“英烈红”
情暖困难家庭 巾帼爱心同行
车越花海送温暖 致敬百岁老党员
红色驿站开展”伙伴关爱计划 垃
情暖三八节 关爱老党员 看望百岁
盐城边检民警成功救助国家二级保
惜败!大丰队止步盐城市足球超级
浏览过的版块
教育论坛
汽车论坛
谈天说地
美食论坛
健康养生
家居装修
江苏网络警察报警平台
经营性网站备案信息
盐城市公安局网监备案
不良信息举报中心
返回顶部
关注微信
返回列表
扫一扫,关注我们
下载APP客户端