首页
城事
论坛
房产
家居
汽车
美食
旅游
教育
健康
婚嫁
亲子
兴趣
登录
注册
我的空间
我的消息
我的收藏
我的好友
我的相册
帐号设置
退出登录
当前位置:
»
论坛
›
互动大丰
›
城事民声
›
帖子
大丰石永明接受纪律审查和监察调查
全程助威 大丰第二现场氛围感拉满
大丰好物出征苏超 吃香“花果山”
[ 城事民声 ]
大丰石永明接受纪律审查和监察调查
[ 城事民声 ]
全程助威 大丰第二现场氛围感拉满
[ 城事民声 ]
大丰好物出征苏超 吃香“花果山”
[ 城事民声 ]
我区打造风电装备质量标杆
[ 城事民声 ]
大中街道以全周期服务助推重大项目快建设
返回列表
发帖
[身边事]
【大丰】关于明确机动车停车服务收费管理政策有关问题...
[复制链接]
查看:
31792
|
回复:
0
hpeux
hpeux
当前离线
积分
269
64
主题
6
回帖
269
积分
中级会员
中级会员, 积分 269, 距离下一级还需 231 积分
中级会员, 积分 269, 距离下一级还需 231 积分
积分
269
发消息
发表于 2019-8-15 14:35:11
|
显示全部楼层
|
阅读模式
来自
广东
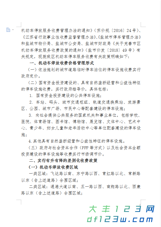
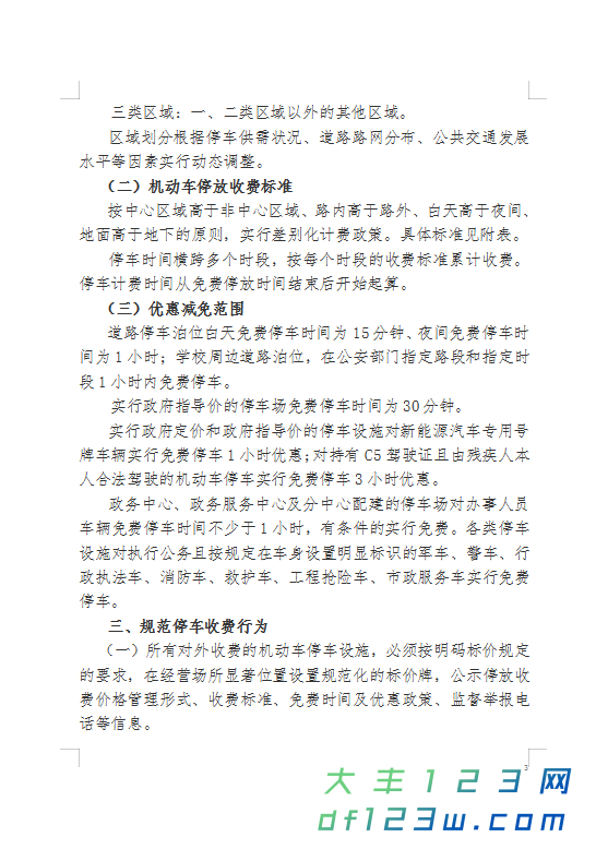
关于明确机动车停车服务收费管理政策有关问题的通知
回复
使用道具
举报
返回列表
发帖
高级模式
B
Color
Image
Link
Quote
Code
Smilies
您需要登录后才可以回帖
登录
|
立即注册
本版积分规则
发表回复
回帖后跳转到最后一页
精选推荐
大丰石永明接受纪律审查和监察调
大丰石永明接受纪律审查和监察调
全程助威 大丰第二现场氛围感拉
大丰好物出征苏超 吃香“花果山
我区打造风电装备质量标杆
关于申请加入大丰区物业领域专业
“志愿红”守护“英烈红”
情暖困难家庭 巾帼爱心同行
车越花海送温暖 致敬百岁老党员
浏览过的版块
健康养生
江苏网络警察报警平台
经营性网站备案信息
盐城市公安局网监备案
不良信息举报中心
返回顶部
关注微信
返回列表
扫一扫,关注我们
下载APP客户端