[身边事] 在大丰S303省道,男子路遇车祸帮报警,却遭死者家属起诉...

[复制链接]
查看: 36613|回复: 6

57

主题

6

回帖

191

积分

注册会员

积分
191
发表于 2018-11-15 15:24:12 | 显示全部楼层 |阅读模式 来自 香港
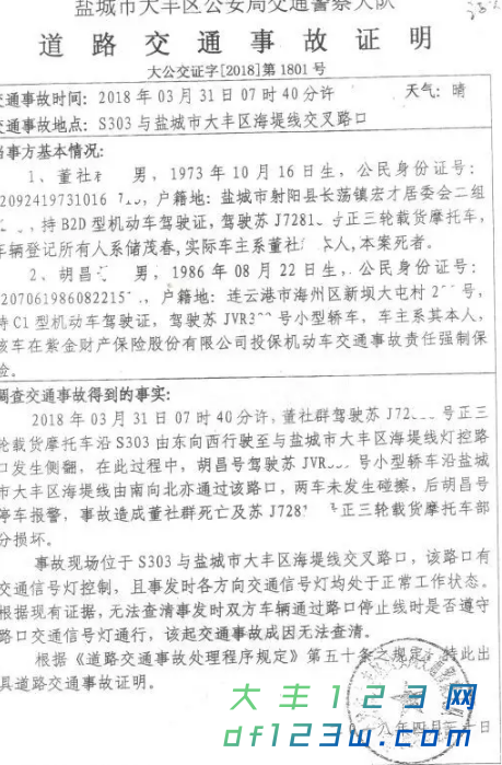
   搜狗截图18年11月15日1521_6.png
交警出具的交通事故证明
  网友在网站发帖称:
  2018年03月31日07:30左右,在大丰S303省道过红绿灯时看到一起单方事故,我停下车好心打了个电话,帮忙报了110,我问110我可以走了吗?110回复可以走,我也就没当回事。

  此后事情就来了,交警约谈我,说我报警的事故当事人已身故,扣车让我配合调查。经过几天调查,交警答复我,路口摄像监控无法调取,无法说明当时情况,后来就出了事故证明给我,而且经过检测我的车辆未曾发生碰撞!

  本来,我以为这事就到此结束了,但现在那起事故的当事人家属联系到我让我负责,我说我好心报个警让我负什么责?对方居然说跟你没关系你报什么警?我想换成任何人看到这种情况也会像我这样做吧!几日后对方居然向法院提起诉讼向我索赔。
对方起诉的法院传票
搜狗截图18年11月15日1522_7.png
 真的让人寒心,好人做不得,难道人心一定要冷漠才对?这种歪风邪气,绝对不能助长。我只希望别凉了好人的心,让社会更有爱!
网友留言
@铃铃:以后大家少当好人,做好事不得好报,这家人会有报应的。

@住在郊区的彭:这个官司结束记得起诉对方污蔑,对你工作生活造成极大困扰,精神受到伤害,请求判决对方赔偿精神损失费,名誉费啥的,反正只要法律上支持的,都申请赔偿。别说家人才逝世不人道。只有让这种人疼了怕了才有用。

@夏:要有的话楼主早就拿出来了,或者有却没拿,理解家属的想法,证据是关键,在此也提醒更多的人,哪怕做好事,也得先保障自身安全和利益,楼主完全可以拍段视频,还有如果确实和楼主有关,当时报警电话的语气肯定不会平静,可以通过其他证据表明立场,不过是谁主张谁举证,对方找证据。

@林采采:你别管他,你可以联系交警质问他为什么把你的信息泄露给对方,你没错,别怕。别答应无理的要求。

@没资格说爱:现在还能做好人吗 都想钱 你不报警他不报警 社会让人感觉不能做好事了 要是那人不死呢 反正我以后不会再做好事了。

回复

使用道具 举报

51

主题

59

回帖

321

积分

中级会员

积分
321
发表于 2018-11-15 15:25:45 | 显示全部楼层 来自 江苏南京
拿事实和他们讲,不要怕,法律是公正的
回复

使用道具 举报

51

主题

59

回帖

321

积分

中级会员

积分
321
发表于 2018-11-15 15:26:19 | 显示全部楼层 来自 江苏南京
现在好人不能做
回复

使用道具 举报

77

主题

18

回帖

286

积分

中级会员

积分
286
发表于 2018-11-15 15:26:43 | 显示全部楼层 来自 日本
遇上突发警情,谁良心冷漠。报警没错!是非总会分明,胸怀袒荡无邪铁角铮铮!
回复

使用道具 举报

77

主题

18

回帖

286

积分

中级会员

积分
286
发表于 2018-11-15 15:27:37 | 显示全部楼层 来自 日本
好事看来还真不能做!社会这是怎么了?!
回复

使用道具 举报

56

主题

9

回帖

268

积分

中级会员

积分
268
发表于 2018-11-15 15:28:00 | 显示全部楼层 来自 湖南
装行车记录仪!
回复

使用道具 举报

56

主题

9

回帖

268

积分

中级会员

积分
268
发表于 2018-11-15 15:28:30 | 显示全部楼层 来自 湖南
见死不救良心不安!怕就怕成了东郭先生!
回复

使用道具 举报

您需要登录后才可以回帖 登录 | 立即注册

本版积分规则

返回顶部 关注微信 返回列表