首页
城事
论坛
房产
家居
汽车
美食
旅游
教育
健康
婚嫁
亲子
兴趣
登录
注册
我的空间
我的消息
我的收藏
我的好友
我的相册
帐号设置
退出登录
当前位置:
»
论坛
›
互动大丰
›
城事民声
›
帖子
大丰石永明接受纪律审查和监察调查
全程助威 大丰第二现场氛围感拉满
大丰好物出征苏超 吃香“花果山”
[ 城事民声 ]
大丰石永明接受纪律审查和监察调查
[ 城事民声 ]
全程助威 大丰第二现场氛围感拉满
[ 城事民声 ]
大丰好物出征苏超 吃香“花果山”
[ 城事民声 ]
我区打造风电装备质量标杆
[ 城事民声 ]
大中街道以全周期服务助推重大项目快建设
返回列表
发帖
[身边事]
权威发布:“保护区周边饭店当街卖麋鹿肉” 的调查处理...
[复制链接]
查看:
21363
|
回复:
1
zgoxq
zgoxq
当前离线
积分
440
59
主题
8
回帖
440
积分
中级会员
中级会员, 积分 440, 距离下一级还需 60 积分
中级会员, 积分 440, 距离下一级还需 60 积分
积分
440
发消息
发表于 2018-8-10 14:39:32
|
显示全部楼层
|
阅读模式
来自
江苏南京
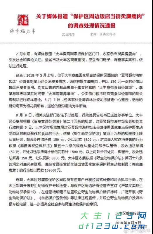
关于媒体报道“保护区周边饭店当街卖麋鹿肉”的调查处理情况通报
回复
使用道具
举报
suvdm
suvdm
当前离线
积分
165
40
主题
11
回帖
165
积分
注册会员
注册会员, 积分 165, 距离下一级还需 35 积分
注册会员, 积分 165, 距离下一级还需 35 积分
积分
165
发消息
发表于 2018-8-10 14:39:53
|
显示全部楼层
来自
中国
回复
使用道具
举报
返回列表
发帖
高级模式
B
Color
Image
Link
Quote
Code
Smilies
您需要登录后才可以回帖
登录
|
立即注册
本版积分规则
发表回复
回帖后跳转到最后一页
精选推荐
大丰石永明接受纪律审查和监察调
大丰石永明接受纪律审查和监察调
全程助威 大丰第二现场氛围感拉
大丰好物出征苏超 吃香“花果山
我区打造风电装备质量标杆
关于申请加入大丰区物业领域专业
“志愿红”守护“英烈红”
情暖困难家庭 巾帼爱心同行
车越花海送温暖 致敬百岁老党员
江苏网络警察报警平台
经营性网站备案信息
盐城市公安局网监备案
不良信息举报中心
返回顶部
关注微信
返回列表
扫一扫,关注我们
下载APP客户端