央行:互联网机构代售金黄金不得提供清算、结算、交割...

[复制链接]
查看: 10312|回复: 0
hxx

523

主题

130

回帖

1836

积分

金牌会员

积分
1836
发表于 2018-5-9 15:11:36 | 显示全部楼层 |阅读模式
根据上海黄金交易所5月8日晚间公告,中国人民银行金融市场司公布了《互联网黄金业务管理暂行办法(征求意见稿)》(下称《征求意见稿》),并面向上海黄金交易所各黄金市场参与主体公开征求意见,要求于2018年5月11日之前反馈意见。
根据《征求意见稿》,互联网机构对其代理销售金融机构的黄金产品,可提供产品展示服务,不得提供黄金清算、结算、交割等服务,不得提供黄金产品的转让服务,不得将代理的产品转给其他机构进。此外,互联网机构注册资本应不低于 3000万元人民币,且必须为实缴货币资本,同时应具备熟悉黄金业务的工作人员。
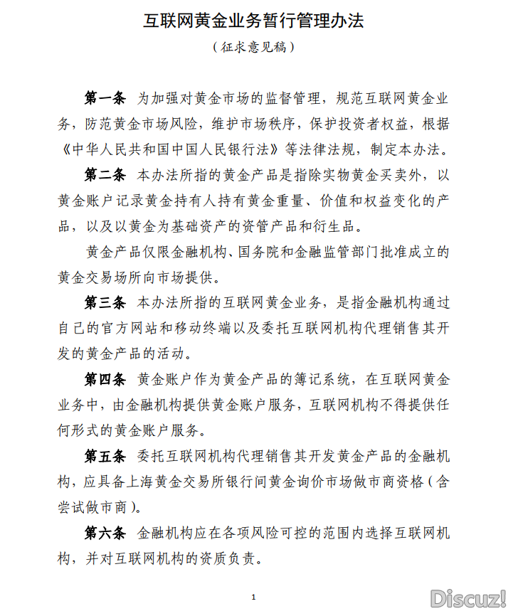
以下为《征求意见稿》全文:
4d925fed5421411db26e36768a3bcc9b.png


回复

使用道具 举报

您需要登录后才可以回帖 登录 | 立即注册

本版积分规则

返回顶部 关注微信 返回列表